How AdBlue® Works

How-Adblue-Works

The solution is added to the exhaust from the vehicle through a dosing control system. AdBlue® is used at a  6% ratio to  fuel consumption. 

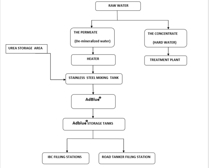
AdBlue® Production Flow Chart

Production-Flow-Chart-v2